2021/11/20
3369
字号: 

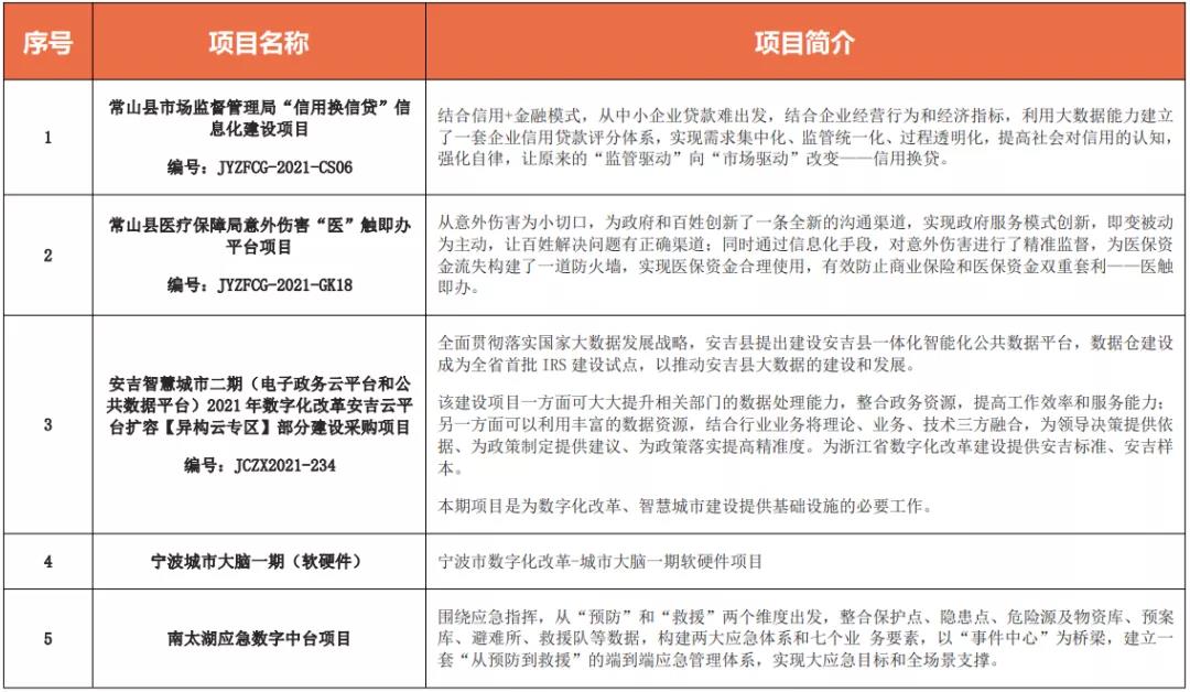
克日,,,,,酷游官网科技参股投资公司浙江数达智远科技有限公司(以下简称“数达智远”)喜报频传,,,,,公司先后中标常山县市场监视管理局“信用换信贷”信息化建设项目、常山县医疗包管局意外危险“医”触即办平台项目、安吉智慧都会二期、宁波都会大脑一期(软硬件)、南太湖应急数字中台项目等项目,,,,,助力政府及企业举行数字化转型和升级。。。。。。

百舸争流,,,,,奋楫者先;;;;;千帆竞发,,,,,勇进者胜。。。。。。以5G、人工智能、物联网、云盘算、大数据和边沿盘算等新兴手艺为代表的新一轮科技革命和工业厘革正在深刻影响我们所在的行业和都会,,,,,推动实现都会全方位的数字化、网络化、智能化已成一定趋势。。。。。。

酷游官网科技围绕国产化、数字化两大主旋律,,,,,坚持自力自主的手艺与产品立异战略,,,,,建设并一直完善领先的“轨道交通和泛半导体”手艺支持平台,,,,,致力于打造有特色、自主可控、可一连的两大焦点主业,,,,,以工业互联网平台和新兴信息手艺为桥梁纽带,,,,,以已有成熟营业场景为实现立异应用和工业化升级的“试验田”,,,,,逐渐拓展至其他数字化转型工业领域,,,,,助力数字中国建设。。。。。。
数达智远的接连中标标记着酷游官网科技在数字化领域取得的新希望,,,,,同时也为公司智慧都会营业蓝图生长打下了却实的基石。。。。。。
数达智远坐落于漂亮的杭州,,,,,是一家致力于资助政府和企业实现全链路数字化运营的新型科技公司。。。。。。公司基于全要素场景,,,,,融合BIM、大数据、区块链、人工智能等手艺,,,,,构建数字孪生底座,,,,,提供仿真、展望、监控、优化和控制五大焦点能力,,,,,为精益生产、工业园区、都会轨交、应急管理等场景提供数字赋能、实现服务的一连立异、需求的即时响应和工业的升级优化,,,,,助力政府及企业举行数字化转型和升级。。。。。。
公司同时还结构了软硬件团结工业互联网平台,,,,,使用物联网、大数据、人工智能等信息化手艺,,,,,形成以数据收罗-数据剖析处置惩罚-智能决议联动的营业历程,,,,,通过平台提供多种标准的工业IT组件,,,,,知足用户日益增添的数字化、精益制造等需求。。。。。。通过平台的逐步迭代升级,,,,,大宗的工业算法、模子、组件在平台层面的沉淀,,,,,结构焦点竞争力,,,,,为后续真正的工业级大数据提供支持。。。。。。
- 上一篇
2021/11/20 - 下一篇
2021/11/17



浙公网安备33010802008281号