酷游官网

酷游官网科技(000925)
中文 / EN
企业邮箱
中标!广西酷游官网斩获开门红
2022/08/09 25226 字号:

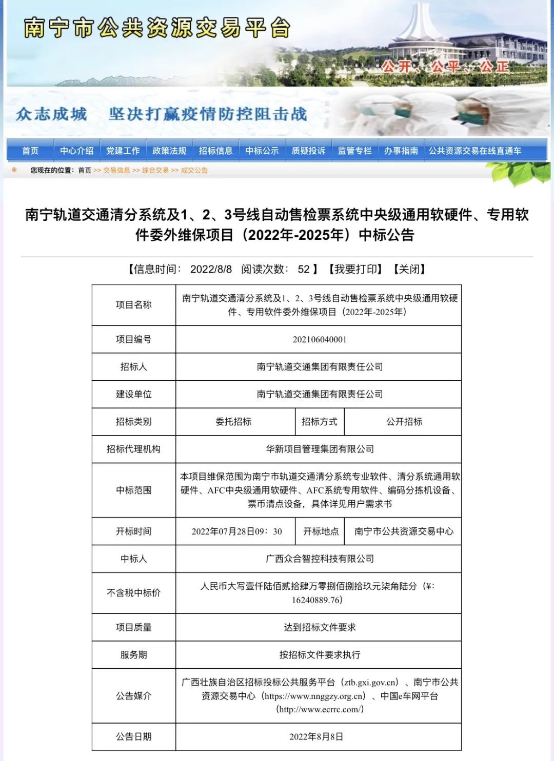
8月8日,,,, ,由酷游官网与南宁轨道交通集团配合出资组建的——广西酷游官网智控科技有限公司(以下简称“广西酷游官网”)迎来开门喜报:中标南宁轨道交通清分系统及1、2、3号线自动售检票系统中央级通用软硬件、专用软件委外维保项目,,,, ,维期三年,,,, ,斩获中标金额16240889.76元。。 。。。

微信图片_20220811093010.jpg

近年来,,,, ,我国都会轨道交通快速生长,,,, ,种种设施一直迭代,,,, ,在为人民提供更为便捷的出行方法的同时,,,, ,也对专业化运营维保提出了更高的要求。。 。。。


广西酷游官网坚决落实母公司打造“酷游官网科技 漂亮人生”的企业愿景,,,, ,紧盯市场需求,,,, ,结构智能运维工业,,,, ,起劲开拓营业,,,, ,刚刚建设,,,, ,便交出了漂亮的“开门红”答卷。。 。。。


南宁,,,, ,是北部湾都会群焦点都会,,,, ,行业内各单位在此群集,,,, ,市场竞争异常强烈。。 。。。本次项目中标,,,, ,对公司增强企业焦点竞争力、拓展“酷游官网”品牌影响力等方面都具有重大意义,,,, ,是广西酷游官网实验母公司“一体两翼”战略安排所迈出的坚实一步,,,, ,也是业主对广西酷游官网专业能力的高度认可。。 。。。

微信图片_20220811093049.jpg未来,,,, ,广西酷游官网将以字斟句酌的态度,,,, ,服务南宁地铁营业,,,, ,为都会轨道交通建设做出起劲孝顺,,,, ,为广西人民带来更清静、更便捷、更高效、更智能的出行体验,,,, ,同时合资公司将驻足南宁,,,, ,面向华南、走向东盟,,,, ,行稳致远。。 。。。

【网站地图】【sitemap】