再添知识产权新声誉!酷游官网科技获评2023年度杭州市专利树模企业
2023/12/29
2807
字号: 

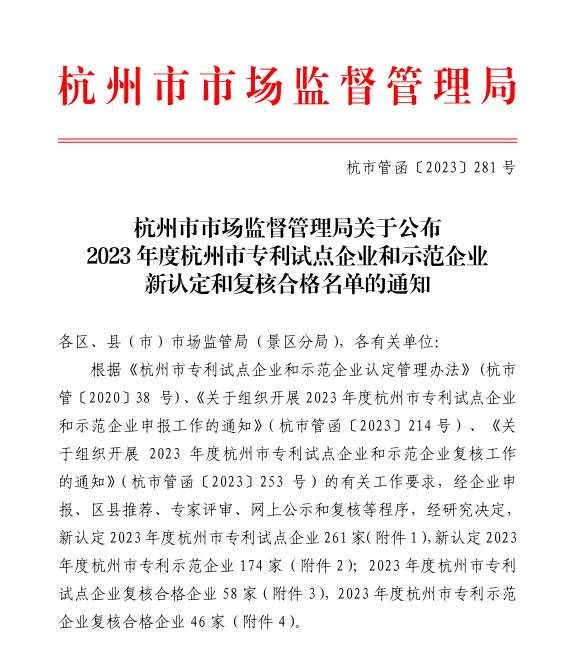
克日,,,,,,,杭州市市场监视管理局宣布《关于宣布2023 年度杭州市专利试点企业和树模企业新认定和复核及格名单的通知》。。。。。。。经企业申报、区县推荐、专家评审等程序,,,,,,,认定酷游官网为2023年度杭州市专利树模企业,,,,,,,这也是公司继获评浙江省知识产权树模企业后斩获的又一项企业殊荣。。。。。。。
2023年度杭州市专利树模企业名单(新认定)节选 “杭州市专利树模企业”是为推进全市企业专利制度建设、提高企业自主知识产权的数目和质量、提升企业知识产权综合能力而树立的标杆,,,,,,,通常被用于评价一家企业是否具备自主手艺立异能力、是否拥有焦点竞争力的要害指标之一。。。。。。。 企业专利事情是企业刷新和生长的主要内容,,,,,,,也是建设现代企业制度的主要组成部分。。。。。。。专利树模企业是企业专利事情的样板,,,,,,,作为优异的民营企业更要充分依赖和运用专利制度,,,,,,,增进企业手艺立异,,,,,,,扩大自主知识产权总量。。。。。。。此次获评杭州市专利树模企业,,,,,,,是对酷游官网科技在知识产权管理能力、手艺立异能力等各方面综合实力的进一步认可,,,,,,,也标记着公司知识产权建设的树模性和引领性。。。。。。。 未来,,,,,,,酷游官网科技将继续秉持立异精神、加大科研力度,,,,,,,一直完善公司已有知识产权管理系统,,,,,,,充分验展树模刊行动用,,,,,,,将知识产权“软实力”转化为立异生长“硬动力”,,,,,,,坚持走自主研发、科技工业化、装备自主化的立异之路,,,,,,,构建清静可控的手艺和产品系统,,,,,,,打造清静可靠的工业系统,,,,,,,以中国智造助力手艺自主化和产品系统的国际化。。。。。。。


- 上一篇
2024/01/12 - 下一篇
2023/12/29



浙公网安备33010802008281号